下载COM绿色软件园 ● 游戏
分类分类
 
    大小:1.9GB更新:2025-10-29
类别:角色扮演系统:Android
问道手游官服是由雷霆游戏推出的一款仙侠RPG类型手游。这款游戏是端游移植版,为了保证游戏的原汁原味,问道手游的游戏研发团队采用了原班人马,相信能给大家带来问道端游的精华,在此次的游戏研发中,研发团队突破性地将道教的五行相生相克融入游戏,并使其成为游戏核心玩法。游戏还有各式各样的系统,既有端游传承下来的经典玩法,还有手游创新的独特玩法,保证让众多问道迷爱上这款手游。

1、仙侠国风 - 寻仙问道 再续前缘
传承经典国风。不管是剧情中耳熟能详的东方神话故事,还是朴实的中国风工笔、古风弦乐,都致力于为道友们再现经典、熟悉的问道时光,寻仙问道,与曾经的道友再续前缘。
2、策略五行 - 相生相克 出奇制胜
五行相生相克,体现在问道手游的角色及装备的方方面面,是道友们提高战力的策略来源。金、木、水、火、土不同的职业角色附带五行相性,战斗过程中,遇到相性相克时,伤害则会提升,而装备也蕴含五行属性,通过多样的五行搭配为战力提升提供更多选择。
3、萌宠神兽 - 奇珍异兽 各显神通
“抓宝宝”“天技宝宝”都是道友们难以忘却的记忆,中洲大陆,奇山异水,大部分怪物都可以被捕获成为宠物;除了野生宠外,召唤的精怪还可驯化为御灵,宠物变坐骑,增加角色移动速度;可爱的十二生肖变异宠、各显神通的神兽,这些都是道友们如数家珍的宠物,经过悉心培养,不仅是道友们修仙路上并肩作战的伙伴,更是提升战力的良将!
4、挂机托管 - 轻松游戏 畅爽升级
道友可通过高级托管功能,轻松实现挂机刷道。道友可在刷道系统中自定义设置托管时间,在托管的设定时间内,可实现挂机刷道,还可开启智能推送功能,选择刷道效率降低,血蓝储备耗尽时推送提醒;选择开启智能双开功能,在全局双倍期间,自动开启双倍,紫气鸿蒙等,全局双倍结束时自动关闭。刷道生活两不误,轻松游戏,畅爽升级。
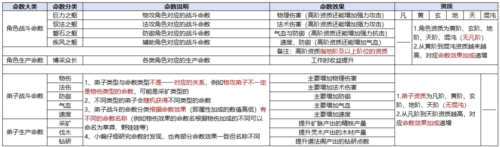
一、弟子系统概况
1.什么是弟子:在八荒世界中遇到的荒民,通过驿站招揽可成为弟子,弟子会根据资质、命数有不同的属性加成。
2.弟子的相性、技能、类型、资质、评分、命数如何查看。

二、弟子基础信息概览
(1)弟子相性:
金木水火土
(2)弟子类型:
物攻、法攻、防御、辅助。不同弟子类型对应不同的技能。
(3)弟子命数及资质:
首先说明一下,命数与资质的关系:命数决定了弟子应该从事什么工作,例如采矿,而资质决定了弟子做这个工作的水平,例如资质阶位越高的采矿弟子,能在矿脉产出更多的精铁。
命数和资质的完整类型和对应效果可看下图:

备注:
弟子还有等级、战力等属性,可随着驻地等级提升而提升。穿戴装备可提升弟子战力。
三、弟子如何招募
1.驿站每月会招揽荒民,可招为弟子(驿站等级越高,每月出现荒民数量越多,资质高的荒民出现几率越大),低资质的可选择拒收。


2.探索地图时有几率遇到荒民,可使其进入驿站,选择是否招收
3.驿站有几率招到仙使(全服战力排行榜前100名或本服战力前10名的角色可成为仙使)仙使会停留一段时间,为驻地带来额外收益,且战力较高,可随队伍参战。(触发随机事件完成后可增加仙使停留时间)
四、弟子的作用
1.派遣参与灵木工作
灵木工作必须有弟子入驻才会产出木材,否则产量为0,弟子的搬运命数可增加所在灵木每月刷新时的木材产量,灵木等级提升可增加派遣弟子数量,提升产量。产量加成不超过30%

2.派遣参与矿脉工作
矿脉工作必须有弟子入驻才会开采,无弟子入驻产量为0,弟子命数增加的开采等级可增加每月刷新时的精铁产量,产量加成不超过30%

3.派遣参与道法阁工作
派遣弟子入驻才可进行钻研,无弟子入驻时钻研点数获得数量为0,弟子命数增加的等级可增加每月钻研点获得数量,产量加成不超过30%

4.派遣参与地图探索任务
你所拥有的弟子可以以组队的形式,外出参与地图探索任务,小队出战阵容搭配可以通过查看弟子资质、命数、类型和技能进行调整。最大化的队伍战力、阵容搭配、站位、装备配备可以提高地图探索效率。小队战力、弟子调换可参照以下界面。

五、弟子的装备打造以及升级
每个弟子可穿戴四件装备(武器、衣服、头盔、鞋子),装备可在炼器房消耗精铁来打造,八荒强化图纸可提升武器等级上限,地图探索中战胜威望怪可随机获得高等级装备和强化图纸。队伍装备打造、升级、调整可参考以下界面:

六、地图探索队伍分工、如何搭配、战斗场景分析
(一)3个队伍的分工,队伍按战力依次排序
第一队:最高战力,负责探索地图,以消灭地图中威望怪为主要路线,沿途可完成原生事件,点亮灯塔、传送点。
第二队:第二战力,负责探索地图,以解决原生事件为主要路线,解决一队未完成的原生事件,点亮灯塔、传送点。
第三队:第三战力,负责处理突发事件,获取资源。
备注:队伍战力可根据当前地图怪物战力来调整,三个队伍要保证高于怪物战力,完成任务更快捷。
(二)队伍如何搭配
第一队:代理掌门(角色)+法攻+物攻+防御+辅助(根据现有弟子搭配)
第二队:最高战力输出弟子+法攻+物攻+防御+辅助(根据现有弟子搭配)
第三队:第二高战力输出弟子+法攻+物攻+防御+辅助(根据现有弟子搭配)
(三)战斗场景分析
在与怪物的战斗中,要注意观察敌方阵容和怪物属性来调整小队弟子阵容以及站位,跟有利于我方获胜。如下图所示:

点击名称/类型切换后如下图所示:

备注:遇到战斗事件时失败,战力相差不大的情况下可调整站位、替换弟子、强化装备再次尝试,每月开始时,在未消耗行动力的情况下,可替换弟子来提升队伍战力。

1、进东昆仑然后进入迷仙镇。
2、找捕头触发尸检报告(15分钟之后再来拿)
3、第一步:找各个人物对话一遍(NPC看左上角的地图绿点)
第二步:找到有毒的糖葫芦。在叔叔房子旁边。
隐藏证词:对着道士用糖葫芦。对话小童魂魄,
获取小童隐藏证词。
小童叔叔需要捡起房间里的肚兜触发
小童母亲需要小童叔叔的证词触发
长舌妇需要小童魂魄证词
小童爷爷需要小童魂魄证词
药店老板需要尸检报告
4、凑够15条线索可以回去交任务。
任务回答流程:
杀人凶手:小童母亲
杀人手法:食物中毒(证词有毒糖葫芦)
杀人原因:镇训(镇训灵石对话得到的证物)瘀伤
部位:参考尸检报告,赶时间可以随便答一个选
择没有证物。(尸检报告)
掐伤的人:小童爷爷(爷爷的隐藏证词)
一、魂器洗炼
魂器洗炼主要消耗的道具是天倾石,该道具只在地府产出,获得途径如下:
1、引魂入殿每天通关获得的箱子有几率开出;
2、地宫通关打败火焰战神有几率爆出,打败地宫随机NPC小偷有几率爆出;
3、地宫随机NPC地府行脚商有几率刷出,金元宝598一个;
4、地府大乱斗活动获得第一或者第二奖励一个(一周一次)。
总的来说产出几率有限,称它为梦想石也不过分~
有了天倾石之后,就可以进行魂器洗炼了,洗炼步骤稍显繁琐。
第一步,用天倾石引动混沌出现混沌值 (1-100随机);

第二步,消耗20W金币进行两仪分化,随机分化出阴阳数值(阴+阳=混沌值),数值决定属性高低,这里阴或阳值最高只能达到混沌值的70%。

大家比较在意的伤害、速度等属性都是阳属性,部分属性如下图所示,目前阴阳属性都没有相和技能,且属性不能强化增加,想出数值比较高的属性只能不停地洗......
【轻松任务 减负减压】
不少道友觉得当前任务过于繁重,于是贴心的《问道》手游大减负啦!师门任务及通天塔增加自动操作;押镖次数降低,每次奖励相应提升,减少道友的时间消耗;同时减少修行任务与全局刷道的手动操作,为道友们实现真正的减负。轻松游戏的同时奖励不变,为道友提供更快更爽的升级途径。
【特色玩法 拉风坐骑登场】
全新坐骑系统隆重登场,葫芦、鹿、熊、豹、剑5?大类共11款特色坐骑,除去强力的属性和或萌或炫的拉风外形之外,还能为主人带来血量、法力、速度、物攻、法攻等属性的全面强化。此外,在年度版公测一周内登录游戏即可100%领取薛之谦专属的明星坐骑凌岩豹,超值福利道友可别错过哦。

【七大版图 数十场景】
开辟了大量地图资源,道友们从此多了更多能去冒险的好地方。玄洲碧游宫、东昆仑、西昆仑、聚窟洲七宝林、流洲八德池、炎洲大罗宫以及龙宫,高等级巡逻地图也随之开放,更多秘密等待道友前去探索发现,更多萌宠等待道友前去一一捕捉,更多美景等待道友前去一键截图。
【105级开放 五法回归】
《问道》手游将把原来的85级等级上限提升到105级,主、支线剧情同步开启,丰富多样的配套玩法全面来袭。高等级的开放也意味着五阶法术技能的解锁!突破四阶法术,五阶法术隆重登场,以一秒多,威力更强。
v2.122.0521:
修复已知问题提升游戏体验
v2.121.0507:
1.新增法宝封印功能;
2.开启三界巡司活动;
3.新增相守相伴活动;
4.其他bug修复与体验优化。
v2.120.0409:
【新功能】
1. 开启【相伴八年】纪念大服
2. 新增主题时装:齐天盖世(男)、齐天风华(女)
3. 新增纪念宠物:凌云(力宠)、绝尘(法宠)
4. 新增法宝封印系统
5. 新增剧情任务【奇缘】传奇再现
v2.119.0326:
1、新年新坐骑(经典6阶,逍遥修道)
2、新年新时装(预约大服,免费试穿)
3、新年开红包(上线即领,最高1万元宝)
4、新年赢元宝(幸运闯关,瓜分百万)
问道手游2024新年大服【酷酷龙】定于12月25日预约,1月5日开启。这个新年,问道手游还联手烟花之乡浏阳,举办2024问道跨年烟花秀,愿烟花可以为道友们带来新年好运,也愿道友们都能新年重逢团聚,天涯共此时,温暖迎新年!
预约即可免费领跨年烟花秀门票折扣,还可领新年新时装(7天)!更有预约叠神龙小游戏,叠得越高奖励越多,参与有机会领开服红包!
另外游戏内新增经典6阶坐骑翡翠葫芦,敲金蛋就有机会得!还有一年一次最高1万元宝的新年红包、幸运闯关瓜分百万元宝、充值即领福运红包等福利活动,道友们快来2024新年大服,一起过个福运新年吧!