无尽森林官方正版是一款
Roguelike+塔防类型的游戏,该游戏采用的是多周目的机制,难度会不断陡增,并且游戏难度也是动态的,比如你每次一周目都会打的很顺利,那接下来的一周目就会增加难度,为玩家带来更有挑战性的策略体验。同时游戏在玩法上融合了弹幕、塔防、动作、Roguelike等多种元素,包含几十种小怪和BOSS,上百种道具和武器任你搭配,让玩家每一次的挑战都有十足的新鲜感。在这个黑暗迷宫风格的场景中玩家将探索无尽森林深处,需要守护圣石,击败一波又一波的敌人,魔法场景的背景打造,整个剧情跌汤起伏。在你的不断深入过程中,会有许多角色加入你的小队,这将游戏的可玩性也得到了更大提升。此外,无尽森林游戏内不一样的游戏人物角色能够给予你不一样的游戏专业技能,炫酷的招式动画特效占有你的全屏幕,带给你不一样的一场视觉盛宴,还在等什么,快来下载体验一下吧。
无尽森林官方正版特色
1、无尽森林是一款以内容丰富为目标的俯视角闯关游戏;
2、玩法上它融合了弹幕、塔防、动作、Roguelike等多种元素;
3、游戏将会包含几十种小怪和BOSS,上百种道具和武器,争取做到让玩家每一次游戏都有新鲜感。
游戏亮点
1、游戏明暗对比,环境刻画都相当一流,给玩家极高的体验感;
2、魔幻的法球沾满屏幕,每个角色都有着属于自己的技能,玩法更加多样;
3、各在你的不断深入过程中,会有许多人加入你的小队,是游戏的可玩性也得到了提升。
无尽森林新手技巧
1、开局点商人头像,上面有个鼠标,点了就能选初始刷出来的物品,不用不停地刷新刷新。
2、混沌之箱的另一个作用,刷新商店。因为混沌之箱召唤出来的怪兽有可能是敌方,而且感觉血量低的时候越容易召出敌对的,只是感觉的。通关状态下,打死召出来的怪兽,商店就刷新了,可用于刷新稀有商店
3、盾牌的使用方法,装备盾牌的情况下,静止不动,角色就会举起盾牌挡子弹,盾牌的耐久度属性代表盾牌的血量。盾牌的血量快要见底时会有蓝色圆圈有显示,一旦血量变为0,盾牌永久消失。另外由于人举盾牌的朝向是向左的,人物右方还是容易被攻击到,可以贴住右面的墙来全方位挡子弹。
建议:选择蓄力型法杖:泰坦之杖、雷神之杖这些的,建议佩戴盾牌。
4、摩艾石像是手残党必备的,一能吸引火力,二能嘲讽。放一个,作用等于小猪商店的靶子。
无尽森林常见问题汇总
Q1:传送门的种类?初始商店能刷金色道具吗?
A:传送门即商店,一共有八种。分为初始商店(卖白、蓝、紫色武器、道具)

库比商店(卖红心、魔晶)

小猪商店(卖盾牌,防御塔相关)

火商店(卖蓝色以上通用道具和商店专属道具)

冰商店(卖蓝色以上通用道具和商店专属道具)

电商店(卖蓝色以上通用道具和商店专属道具)

柏拉图商店(置换道具)

柏拉图商店可将身上的武器和主动道具转化为另一个随机的武器/主被动道具。转化需要与稀有度等价的金币。
泉水秘境(开槽)

将一个紫色物品丢进泉水,可以获得一个背包栏位;将一个金色物品丢进泉水,可以获得一个戒指槽位。
Q2:幸运的效果?与刷装备的关系?
A:幸运能让你打怪爆的每一块钱都有概率变成两块钱。每点幸运可以提高5%的双倍概率,但不会继续提高数量。注意:幸运并不能提高掉落和商店刷新的道具品质。
Q3:碑文碎片有什么用?超导体有什么用?
A:收缩斜向弹道角度。初始散射角度为20,碑文碎片-8,超导体-4,蛮力菇+2。
Q4:商店里的标价有所浮动?
A:持有森林之心和折扣卡会抬高和降低价格,幅度均为20%*持有数量。两者均为金色道具所以只能在元素商店内刷新或者击败boss掉落。
Q5:攻击力/攻击频率的加成不符?买了好多加属性的道具结果只加了零点几?
A:游戏属性采用的是曲线成长,属性越高提升就越少。
Q6:隐藏难度?越打越难打?开局一堆精英怪?
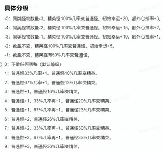
A:游戏有隐藏难度机制,玩家在通过一周目时会提高下一次开局的游戏难度,反之未通过则降低难度。可以在暂停页面的正下方找到自己当前的难度。0为初始难度,“-”为低于初始难度,“+”为高于初始难度,5个“+”合并为1个“×”。以此类推,当前可调的最高难度为32。难度具体变化细节如图类推。16难后每+会增加10%怪物血量,26难即翻倍。二周目怪物血量再*5。

Q7:武器蓄力时间与攻击频率的关系?
A:攻击频率越高蓄力时间越短。
Q8:魔术帽有什么用?
A:可以更换可拾取道具。还可以把魔晶变成红心,红心变成金币。
Q9:悠悠球的速度与角色自身的速度挂钩吗?悠悠球加弹道能多几个球吗?
A:没有直接关系。描述的意思是悠悠球转速越高伤害越高,封顶三倍伤害(大概就是甩到屏幕外面那种)。
悠悠球这类特殊弹道武器的弹道数量与生成的球数相同。同类型的只加数量不变弹道的武器有:混沌杖、烟花杖。
Q10:泰坦之杖装备弹道戒指会有什么效果?为什么弹道数量没变?
A:泰坦之杖装备弹道符文仅增加子弹体积,额外弹道数量越多子弹体积越大。同时因此效果,碑文碎片等影响斜向弹道角度的道具无法对泰坦之杖产生效果。
同类型的只加体积不变弹道的武器有:泡泡杖。
Q11:其余商店的出现是随机的吗?
A:是的但不完全是。保持不受伤可以提高出现的概率直到受伤或出现特殊商店。
Q12:点石成金有什么用?
A:使用点石成金可以将战斗场景中的所有红心和掉落的武器转化为一块钱。
Q13:诺玛之书有什么用?
A:在战斗轮结束后诺玛之书会为你自动回复1点魔能。
Q14:弹弹戒指有什么用?
A:在子弹命中怪物后将改变方向再次从碰撞点射出。
Q15:SL是什么?有什么用?怎么用?
A:sl全程Save&Load,即载入先前存档。游戏会在进入商店时自动存档,所以在走投无路时不进入商店强退游戏再打开就会回到上一次进入的商店。
游戏测评
1、游戏体验丰富,虽然是个弹幕塔防游戏但玩起来总有些某5V5公平对战游戏的感觉;
2、技能和攻击方式还有属性都是通过购买装备和道具强化的;
3、可以自己选方向未来,而且在初始商店内还能选择指定初始装备。
更新日志
v0.5.644版本
增加三把新武器。
某些主动道具可以直接点击使用。
混沌之箱可召唤更多类型的怪物。
召唤单位使用特殊外观。
分裂杖降价到15。
从暂停恢复后有短暂的慢动作时间。
更新了暂停和设置界面。
在底部UI上增加了一个购买和拾取的快捷按钮。
性能优化。
若干Bug修复。
游戏截图




