很多玩家都玩过文字类型的游戏,这种游戏最近非常的火,比如带着系统在洪荒修仙、人生重开模拟器、无极仙途等等;小编现在现在给小伙伴们介绍一款特别好玩的文字类型游戏——
逗逗掌门官方版,这是由107工作室开发的一款文字修仙挂机休闲类的手游,可能很多小伙伴们没听说过,这个工作室是小工作室,游戏也是比较小众,但游戏的玩法还是挺不错的。这款游戏以文字的形式呈现给玩家,游戏一开始,玩家可以自己选择不同的门派,可以选择注重防御的玄刚派,攻守兼备的青衣派,主修强力功法的绝魂派,还有奶妈派(百花派),以及控场高手墨音派,之后就直接是一派掌门了;玩家需要让自己的门派壮大起来,和弟子们一起冒险战斗。这里虽然没有热血的厮杀,也没有炫酷的技能,但是玩家能体验到最精彩的剧情,感受不一样的武侠情怀,用文字的方式感受一个奇幻的武侠世界。
游戏特色
1、玩家可以自己选择不同的门派定位偏向(刚,衡,猛,疗,控),这里的一切都由你自己决定。
2、玩家可以在冒险中招募各种弟子或客卿作为一同闯荡江湖的伙伴。
3、游戏数值坡度很高,动不动以亿计算(小心我的小心肝儿受不了)。
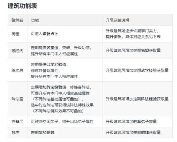
4、门派建筑提升实力超多,还有八家钱庄任你收割。
逗逗掌门攻略
一、新手职业推荐
目前个人认为青衣不错,加的100%攻防挺有用的,不过过关最快还是绝魂吧,开了好多遍新号试出来的,只有绝魂两天打到辛级,也是新手,号多探索中。

二、前期攻略
1、主角建议选择刚(当坦)或者控(输出+控制)我一开始选了猛,结果技能是单体的,辣鸡,后期花了2W元宝改刚了。
2、前期比较简单,看视频拿元宝抽卡,拿积分换南宫燕和圆真,是可以用一辈子的输出卡。基本上没什么需要说的。各项属性均衡发展就可以。
3、到了3-4周目的时候,我发现一个小问题。很多属性装备的提升根本赶不过副本难度的提升,举例子闪避,我方平均50%,对面命中率已经200%,也就是说,后期练功房完全不需要投资闪避了。同理的还有暴击率,我暴击率最高的南宫燕大约140%暴击率,对面人均140%+的抗暴。摇出暴击率Buff带上暴击阵才能勉强有20%+的暴击率,而对方的抗暴400%,我爆伤600%只能勉强打出200%伤害,也就是说这么多资源堆进去,只能让我的1个输出卡有20%左右的增伤。完全不值。
4、后面发现命中率慢慢都要被对面闪避超了,果断放弃暴击阵改命中阵,输出一下子提了一个档次。练功房未来只需要点攻击防御生命命中,如果有需要可以点一些抗暴伤,抗暴率就算了(因为我相信未来对面暴击率一定会大于我方抗暴100%+,抗暴率点了也没什么意义)

三、装备篇
首先无限关开了以后,先把每个武将的宝甲和护腿的精炼等级升到270,这样伤害减免都是99.99%,我测试过这已经是上限,多了没用,也就是收到万分之一的伤害。这时候同属性的对手已经打不动你了(因为无尽里怪物没有增伤),能打动你的基本攻击是你的几百倍,但这种怪物你40回合根本打不死,所以你基本不用考虑被打死,专心提伤害(唯一还需要考虑生命的原因是某些怪物带反弹,他们打不死你,但你会打死自己,所以血量还是要保持比攻击高几倍,不然会卡关)
然后你就不需要管防御装了,两件命中装是你需要重点投入的,保证你的命中>对方闪避+100%,这样达到伤害最大化,因为被闪避加不了怒气就放不了技能,伤害主要还是技能打的。在保证了命中以后,如果还有余力,可以挑几个武将升级暴击率装(两件命中装里有一件就是暴击的,所以需要升的其实不多)不用怕爆伤不够,爆伤即使低于对方抗爆伤,暴击伤害也有保底2倍,所以还是划算的。反而为了加那点爆伤去对冲对方的抗爆就不太划算了。
最后当命中满足后,武器的精炼等级也可以按比例提一提,毕竟同时提高攻击和伤害加深。

四、阵法室
这真是一个让我既爱又恨地方,这是我第一个点满的建筑,因为我发现神器里并没有提高阵法获取速度的,也就是说不管你多后期,阵法只能靠时间或者元宝提。在中期我为了快速过关,选择的是纯命中阵法,已经+94%,但到了无尽阶段我发现,命中想破闪避其实不难,真正难得是暴击。因为同样的情况下,如果两件暴击装备500级能100%暴击,剩下那件命中装备300级左右就能100%命中,所以如果你未来注定要全员暴击,选暴击阵一定优于命中阵。但另一个纠结的点又来了,未来需不需要全员爆伤阵呢,如果未来卡关了,全员100%暴击都过不了关,那剩下的铜钱没地方花,势必要考虑提高爆伤破抗爆搏上限,而我计算过,在阵法中的暴击+爆伤的性价比要远高于纯暴击,但我也说过阵法这东西收益来源固定,就只有按时间慢慢来,一旦换阵法,那沉没成本是极高的。所以截止目前为止两个阵法我都还没点,暂时用着暴击阵,未来真有需要再考虑是走纯暴击还是暴击+爆伤。

五、练功房篇
到了后期其实这篇没什么好说的,自从精炼等级无上限后,我基本放弃了练功房,因为练功房里能加的靠精炼等级就能加,练功房每10级消耗翻倍,这相当于2个多的神器才能加1%暴击和1%命中,这在精炼上才几级,收益太小,不值得投入。靠自然增长加在命中和暴击上当个添头吧。

六、英雄选择篇
既然后期只需要输出,那原本的英雄自然也要换一换。主角选择控制系,250%全伤概率减怒气,两个全伤300%必须有,萧重峰还是不错给附近三个加怒气相当于一次技能了,剩下的位置我选了一个紫色全伤260%,开放等级上限以后所有品质都可以提到金色,其实差距不大了,就看技能好不好。欧阳乐生是我原来就在用的,全伤210%低了点不过还行。然后我选了一个逍遥子单体600%,用来定点突破。最后一个位置我选择克隆技能的影,遇到卡关你可以根据你的需要调整位置更换他的技能,一般对手的技能再差也差不到哪里去。

七、卡关问题
1、反伤,这种情况一半看实力,一半看运气,你能在对手放出反伤技能前打死他或者在被反弹死前打赢就行。
2、治疗,刚刚也说到了,我们遇到的对手在面板属性上已经是几十倍于我们了,虽然他们打不动我们,但当他们有奶的时候,一次奶几乎等于回满(可能是因为计算暴击),所以破关必须伤害能直接灌死对面,或者逐个定向减员。这时候逍遥子和影作用就很大,可以让影复制个单体高伤害技能,让他们站同一列,做到定向输出。
逗逗掌门最强阵容
后期的阵容是:
前排 刚主角,浪客,杨康,欧阳
后排 南宫燕,圆真,慕容彩云,圆音
当敌方技能是打后排时,把前后排对调即可。装备优先级是后排4个大于主角大于其他(因为大多数关卡的技能要么是横排,要么是前排或者后排,坦队只需要还有一个人扛着就行了,剩下3个都是炮灰)
当遇上Boss关的时候,把杨康和圆音位置对调,卖圆音保一手杨康,因为杨康的百分比伤害在打Boss时很有用。
图鉴里我一直想要萧重峰,回复队友怒气,可以当不错的辅助。不知道几周目才开放兑换,如果开放兑换了,可以用他换下欧阳或者浪客。
其他基本上没什么要说的了。拿到16W元宝后优先换齐阵容需要的红卡,然后可以买进阶丹把主C都点满(每日副本得到的量太少了)小编带来的是逗逗掌门无限元宝破解版,相信小伙伴们什么阵容都能够快速集齐。
逗逗掌门破级攻略
进阶攻略
1、进阶属性可以完全侧重输出,优选的有怒气+2,攻击+20%,其次是攻击+15%,怒气+1,攻击+10%,攻击+5%。之所以攻击优先是因为这里的百分比加成是在其他所有计算之后计算的。也就是最终攻击+20%,而同样的伤害加深+20%会和你原来的属性加在一起,实力效果就很微小,而其他诸如暴击命中等属性都可以通过装备获取。而之所以选择怒气+2是因为怒气是可以积累的,比如你天赋里+1,进阶里又拥有怒气+2和怒气+1,你就有4怒气,对于逍遥子这样的英雄就能连放两次技能。如果你全体怒气+2就能做到开局全体群伤,打出全体集火的效果,破治疗是很不错的,比起先打了两回合再放技能好不少(有时候还因为天赋原因放技能回合不同步)
2、关于主角的进阶有一个小技巧,我也是意外发现的。我的主角中期是刚阵营,进阶里没有20%攻击,所以最后两条洗成了20%攻击和+2怒气,后面发现需要伤害换成的控,结果发现控的进阶里有20%攻击,而额外两条里的20%攻击也没变,也就是他比起同样进阶满攻击的英雄额外多了20%攻击?实际大概能多10%总攻击。不过毕竟转流派要2W元宝,已经是控的不推荐折腾,现在还不是控的可以考虑洗完进阶再转过去。
游戏亮点
1、可以招募更多的小伙伴,与你一起完成修炼旅程,平分收获的资源。
2、多变的场景,随时都可以感受到不同的搏斗快感,玩起来超级有趣。
3、逗逗掌门无限元宝破解版游戏中有超多的资源,你可以凭借实力任意的采集,快速的超神。
4、真实提升玩家的各项能力,为你带来超极轻松的任务,邂逅喜欢的人。
5、精彩的游戏剧情,将为你带来无限美好的历练,提升实力,成为高手。
更新日志
v1.2版本
更新提示
- 由于本游戏为单机游戏,不提供网上存档,更新时请覆盖安装(不要卸载再安装)
# 新内容
- 商店的转职卡到货了
- 日常副本中增加一键扫荡功能(如果本周目打通过一次副本,则后续变成一键扫荡无需再挑战,进入新周目时仍需再次挑战)
- 在进阶说明中展示所有的穴位及加成(重修的穴位不会与之前相同)
# 调整
- 加强敌方攻击,提升难度
- 调整挑战获胜提供的阅历值和铜钱
- 削弱装备属性,提高人物属性和功法加成
- 功法突破等级改为无上限
- 修改卦象和支线任务加成关系改为相乘
- 提高功法进阶消耗
- 八卦两仪阵改为闪避+暴击阵
- 修改技能攻击机制,加强防御作用
- 守备厅可上阵的守备人数将受周目级别影响
- 加强四圣套装中单件装备的基础属性,修改玄武套装效果为伤害减免
- 降低副本中精炼石获取数量,并修改装备精炼消耗
- 降低钱庄升级所需铜钱
- 降低装备减伤数值,修改减伤算法机制,将独立计算,不再与伤害加深属性对应
- 提高装备伤害加深数值
- 进阶重修消耗改为50个进阶丹
# Bug修复
- 修复衡主技能攻击目标为竖排
- 异形屏问题(由于异形屏种类多样,不一一调整了,提供了手动控制界面上限滑动条)
游戏截图




