下载COM绿色软件园 ● 游戏
分类分类
大小:688MB更新:2025-10-29
类别:策略游戏系统:Android
我的战争九游版是一款非常好玩的SLG战争游戏,本次给小伙伴们带来不一样的特殊渠道服,是专门针对九游玩家打造的,支持使用九游账号一键登录游戏,上线就可以享受到新人的七日豪礼,让你可以快速提升实力,并获得许多免费的奖励!卡通独特的画面风格,丰富有趣的玩法内容,在这里你可以看到多个真实的战争场景,还有超多训练有素的兵种任你操控,让你顺利完成更多的战争!
在我的战争光荣进军九游服里是以现代战争为主,在当前世界里盘踞着三大霸主,因为他们有着许多强大的实力,以及许多训练有速度兵种,因为会源源不断的给联邦力量;同时游戏里还有许多独特的系统,以及各种各样的坦克任你解锁,整体玩法非常的有意思,喜欢的朋友赶快来下载我的战争光荣进军 !

【建设基地,策略布局】
建造强大的基地,有策略性的布防可以让你以独特的建筑布局抵挡敌人的进攻。
【经典战局,完美推演】
各具特色的精锐部队再次登场,利用精锐部队制定策略是战术进攻的核心力量。
【国家阵营,特色鲜明】
游戏中的多个文明势力,各自拥有独一无二的特色兵种和传奇将领。沉浸式体验风格各异的战斗表现。
【收集将领,立体作战】
招募经典传奇将领,作为你的强力指挥官共同出击。不同指挥官和兵种战术的搭配,将直接影响战局的走向。
【世界战场,即时攻防】
军团决战,围绕一系列基地和资源产地的激烈争夺,在残酷的攻防拉锯战中赢得胜利,并获得丰厚奖励!
1、不同国家都有自己的经典元帅,玩家可以选择使用,获得自己独特的属性和技能;
2、我的战争光荣进军游戏里战场上有增援,这些部队可以在关键时刻为玩家提供增援和支援,帮助玩家翻盘;
3、我的战争光荣进军游戏内有多人竞技和公会玩法。玩家可以与其他玩家组成公会,互相帮助,为公会争夺荣誉。
1、首先,玩家在本站下载并安装好游戏之后,打开进入,成功登录后需要对角色进行选择;

2、然后点击【我要加入】;

3、进入游戏后,会有一个参谋;

4、点击【建造】按钮,可以打开建造列表;

5、然后创建哨岗,部署防御巡逻队;

6、接下来就要开始迎战了;

7、战斗结束后,玩家需要对士兵们进行训练,以便更好地迎敌;

8、还要招募指挥官,带领部队粉碎敌军。

9、胜利后还可以获得相应的奖励。

我的战争光荣进军游戏中包含基础部队与精锐部队两大类兵种,玩家可以通过集合区与精锐精锐集合区建造他们。当进攻敌方城镇时,将部队投放至指定区域,向敌方发起进攻,胜利条件为摧毁敌方基地。同时,可以使用支援武器辅助战斗。
此外,战斗拥有时间限制,时间结束后,判定攻方失败。通过基地研究所,可以消耗黄金对兵种进行升级,从而提升作战能力。
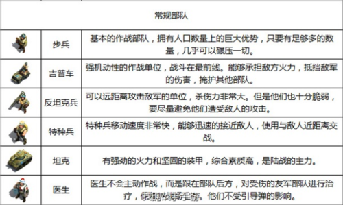
一、常规部队

1、步兵:基本的作战部队,拥有人口数量上的巨大优势,只要有足够多的数量,几乎可以碾压一切。
2、吉普车:强机动性的作战单位,战斗在最前线。能够承担敌方火力,抵挡敌军的伤害,掩护其他部队。
3、反坦克兵:可以远距离攻击敌军的单位,杀伤力非常大。但是他们也十分脆弱,要尽量避免他们遭受敌人的攻击。
4、特种兵:特种兵移动速度非常快,能够迅速的接近敌人,使用与敌人近距离交战。
5、坦克:有强劲的火力和坚固的装甲,综合素质高,是陆战的主力。
6、医生:医生不会主动作战,而是跟在部队后方,对受伤的友军部队进行治疗,他们不受引导弹的影响。
二、精锐部队
1、火炬(无需解锁):虚构人物,装备了盟军擅长的喷火装备和战术。速度慢,防御强,对建筑伤害大。
部队技能:【双重烈焰】使用后在接下来的5秒内,少量提升攻击范围并额外造成大量伤害。
2、101空降师伞兵(100奖牌解锁):101空降师是一支受过丰富训练的美军精锐,一般在战场当精锐步兵使用。最辉煌的战斗是在突出部战役中死守巴斯托尼。
部队技能:【兴奋剂】使用后在接下来的15秒内提升攻击速度和射程,但是在作用时间内也将持续受到少量伤害。
3、管风琴火箭炮(300奖牌解锁):114mm管风琴火箭炮和谢尔曼坦克的组合,远距离大面积支援武器,威力一般,覆盖面积大。
部队技能:【高能火箭】使用后立即发射一枚火箭弹,对目标造成巨额伤害。

4、山地猎兵:来自拥有精确射击传统的德军山地猎兵部队,原型为王牌狙击手:马蒂亚斯-海岑诺尔,战果为射杀345人,在诺曼底战场单人连续瓦解美军进攻8次。
部队技能:【顽强意志】使用后接下来3秒持续为本队成员恢复生命值。
5、虎式王牌:虎式坦克编为独立重坦克营作为战场救火队使用,因此也创造了许多坦克王牌和传奇战例。对敌方坦克伤害大,个体战力强大。
部队技能:【穿甲射击】使用后立即发射一枚炮弹,穿透当前目标,对其身后直线范围内敌人造成伤害。
6、突击虎:"突击虎(Sturmtiger)"也叫"强虎"。是一种自行重迫击炮(臼炮),主要用于城市巷战,设计思想源自于1942年秋斯大林格勒的残酷巷战。
部队技能:【榴弹压制】使用后对正前方的扇形范围投出6枚反步兵榴弹,依靠爆发分别造成范围伤害。

7、喀秋莎火箭炮:喀秋莎多管火箭炮是第一种被苏联于第二次世界大战大规模生产、投入使用的自行火箭炮。
部队技能:【燃烧打击】使用后立即进行一轮强力打击。在此期间命中后的敌人会在接下来的数秒内,收到额外的燃烧伤害。
8、狙击王牌:原型是名为"柳德米拉•米哈伊尔洛夫娜•帕夫利琴科"的苏联女狙击手。曾狙杀309名德军,其中包括36名德军狙击手,被授予苏联英雄的荣誉称号和金星勋章。
部队技能:【枪榴弹】使用后立即发射一枚榴弹,造成恐怖的单体伤害。
9、斯大林坦克:斯大林系列重型坦克是前苏联在第二次世界大战后期研发的,用以正面抗衡德军虎式的坦克。
部队技能:【爆破射击】使用后进行一次射击,命中当前目标后立即爆炸,对目标及敌后方大面积扇形范围的敌人造成伤害。

经过这两天的激战,想必不少玩家已经体会到被敌人攻陷基地抢走资源的痛苦了吧。
在我的战争光荣进军游戏里好不容易积攒的资源就这样被抢走了一定不甘心,今天小编就和大家讨论讨论关于基地防御的一些策略。相信很多玩家的指挥部已经升到了5级,这是个玩家刚开始熟悉防御体系,最容易被敌人攻击的阶段。
1、哨岗
5级时可以建造3个哨岗,哨岗是最基本的防御建筑。每个哨岗驻扎着4个士兵,可以选择固定驻扎或在各哨岗之间流动巡逻。
岗哨的士兵虽然战斗力不强,但贵在人数众多,并且会主动出击,能给对手造成不小的麻烦。

2、哨戒塔
5级时可以建造2个哨戒塔,哨戒塔的攻速快,范围大,对付士兵效果不俗。
哨戒塔可以与哨岗形成第一道防线,拖延敌军的进攻速度,给其他高火力的防御建筑,提供输出时间。

3、榴弹炮
5级时可以建造2个榴弹炮,榴弹炮是初期攻击范围最远的杀伤武器,可以在远距离大量杀伤以密集队形进攻的敌军,但是无法攻击近距离的敌方单位,所以放在较靠后的位置是合理的选择。

4、地雷
5级时可以放置6个地雷,地雷在敌军靠近时会自动爆炸,造成范围伤害。
地雷合适的摆放位置可以避免敌军的绕行,最好是摆放在敌人的必经之路和防御建筑物的周围。

5、军团要塞
在我的战争光荣进军游戏里军团要塞可是个不可忽视的重要防御建筑,加入军团后可以通过消耗个人贡献值改变要塞形态,变成各种火力强大的防御塔。
所以一定要加入军团哦,不然就吃亏了。
v1.1686:
【新版本内容】
1. 战场迎来一周年庆典,狂欢活动和大波福利物资来袭
2. 全新SSS级指挥官加入战场
3. 增加指挥部外观在主城内的表现
4. 增加指挥官载具在主城内的表现
【优化修复】
1. 优化了【新战斗框架】表现,提升游戏体验
2. 修复了游戏内部分已知问题
v1.1192:
【新版本内容】
1. 新增军团领地坐标跳转功能
【优化修复】
1. 优化了「建筑驻守」功能的主城表现
2. 优化了军团领地界面的布局和体验
3. 修复了访问其他统帅主城时建筑属性错误问题
4. 修复了游戏内部分已知问题,提升游戏体验
v1.1099:
【新版本内容】
1. 新增军团大地图玩法
【优化修复】
1. 优化了部分设备战斗中卡死和黑屏问题,提升游戏稳定性
2. 修复了游戏内部分已知问题
v1.1043:
【优化修复】
1. 优化了部分设备崩溃和卡顿问题,提升游戏稳定性
v1.985:
【新版本内容】
1. 全新阵营「樱岛军团」加入战场
2. 全新SSS级辅助型指挥官「节日庆典・圣诞爱丽丝」上线
【优化修复】
1. 优化了部分日常玩法的奖励内容
2. 「赛季对战」奖励从S6赛季开始升级为SS级指挥官
3. 优化了部分设备崩溃和卡顿问题,提升游戏稳定性
4. 修复了游戏内部分已知问题